最近有用户反馈,希望看到更多基础性的科普内容。那可不,我们立马就张罗上啦。首先,跟我们一起从头了解下激光焊接吧。
激光加工领域的“三驾马车”有何不同
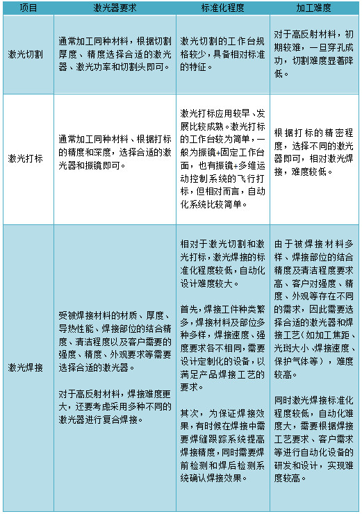
都说激光焊接与激光切割、激光打标共同构成激光加工技术的“三驾马车”,在工业领域得到广泛应用。
激光焊接与激光切割和激光打标相比,前者的发展时间相对较短,其工艺难度也大于激光切割和激光打标。激光切割和激光打标是利用激光将物质的表面结构或整体结构破坏,而激光焊接是利用激光将物质的结构进行加工熔融并重新构筑。物质构筑相较于简单的物质结构破坏,对激光器及加工工艺的要求更高。
具体对比如下:

激光焊接与传统焊接技术有何不同
激光焊接作为一种现代焊接技术,具有熔深深、速度快、变形小、对焊接环境要求不高、功率密度大、不受磁场的影响、不局限于导电材料、不需要真空的工作条件并且焊接过程中不产生X射线等优势,被广泛应用于高端精密制造领域,尤其是新能源汽车及动力电池行业。
激光焊接工艺相较于其他焊接工艺,其焊接效果具有较强的优势,具体对比如下:

资料来源:Industrial Laser
但相较于其他焊接工艺而言,激光焊接自动化成套设备成本较高;对焊接自动化设备及公建接头的装备精度要求高,难以手工操作;对被焊接材料属性及夹具精度要求高。
激光焊接有哪些方式
根据工作原理的不同,适配不同的加工场景,激光焊接可分为热传导焊、深熔焊、复合焊接、激光钎焊和激光传导焊接五种,具体如下:

资料来源:《The laser as a Tool》

热传导焊接中,表面被熔化

深熔焊产生一个充满蒸气的孔,或者叫小孔效应

激光钎焊,使用填充焊丝,活跃气体和保护气体的激光焊接
按产品组合方式分类如下图所示。对接焊要求尽量无缝隙,一般小于0.05 mm。并且越薄的产品要求越严格;穿透焊缝隙要求上下层尽量贴合牢固,上层材料越薄,要求贴合越紧。

激光焊接的核心因素
决定激光焊接质量的核心要素是激光器能量控制及焊接工艺技术。
(1)激光器能量控制
由于被焊接的材料对不同波长激光的吸收率不同(可以从5%到50%不等),激光器选择不同,焊接效果完全不同。为了对焊件输出统一、稳定的焊接激光束,就需要激光输出功率具有良好的一致性或者能够精确控制激光输出功率,功率过低会导致焊接熔融不足而影响焊接质量,功率过高或上下波动会导致飞溅、气孔等不良效果。因此,激光器能量的控制就成为激光焊接最为关键的技术之一。
(2)焊接工艺技术
激光与物质的作用过程较为复杂,激光焊接效果与激光波长、功率密度大小、焊接时间、焊接头角度、焦点距离、焊件对激光的吸收率及清洁程度、焊件的厚度及导热性能、保护气体类型及流量等数十种因素有关。因此,激光焊接工艺技术也是影响焊接质量关键的因素之一,需要激光焊接工艺技术人员不断摸索总结,长时间实验积累才能够获得良好的焊接效果。
参考来源:Industrial Laser、《The laser as a Tool》、开云kaiyun激光招股说明书、知乎
文章来源:光电汇OESHOW